中文
English
首页
实验室概述
实验室简介
组织结构
实验室主任
学术委员会
科学研究
研究方向
科研成果
自主课题
科研队伍
院士专家
研究人员
开放交流
学术活动
科学传播
开放课题
实验平台
影像中心
仪器设备
实验室通讯
招聘信息
联系我们
Toggle navigation
首页
实验室概述
实验室简介
组织结构
实验室主任
学术委员会
科学研究
研究方向
科研成果
自主课题
科研队伍
院士专家
研究人员
开放交流
学术活动
科学传播
开放课题
实验平台
影像中心
仪器设备
实验室通讯
招聘信息
联系我们
首页
»
通知公告
»
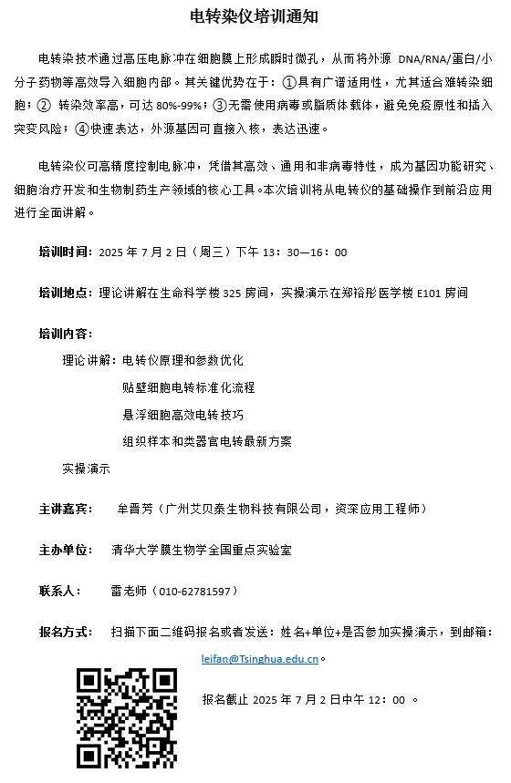
电转染仪培训通知
时间:2025-06-30
浏览量:34
上一篇 >
基于磷脂膜特异性识别的胞外囊分离富集技术介绍
下一篇 >
膜生物学全国重点实验室全职研究系列人员招聘
版权所有 膜生物学全国重点实验室